選択した画像 鳴門 教育 大学 入試 科目 151500
2 1 平成27年度特別入試(推薦入試Ⅰ型) 鳴門教育大学 実施学部 ・学科名 学校教育学部・学校教育教員養成課程 募集人員 出願要件 高等学校を卒業した者及び平成27年3月卒業見込みの者で,次の各号にす鳴門教育大学学校教育学部の入試科目・日程情報を掲載しています(旺文社提供)。 一般入試、一般選抜に関する情報を紹介しております。 鳴門教育大学学校教育学部の最新入試情報ならスタディサプリ 進路(旧:リクナビ進学)鳴門教育大学 学校教育学部 学校教育教員養成課程/小学校・中学校教育専修/社会科教育コース 一般 前(21年度入試情報)の共通テストの入試科目は、受験教科数:5 受験科目数:7,8 配点合計:10、個別試験の入試科目は、 配点合計:300、小論文、面接となっている。
雑誌 定期購読の予約はfujisan 雑誌内検索 北海道教育大学 が週刊ダイヤモンドの21年06月07日発売号で見つかりました
鳴門 教育 大学 入試 科目
鳴門 教育 大学 入試 科目-鳴門教育大学 22年度 21年度 年度 教育 (算数・数学) 前 項目 2次科目 年度 数〒 徳島県鳴門市鳴門町高島字中島748番地 鳴門教育大学教務部入試課 (5) 令和3年度入試の結果のみ情報を開示します。 正解・解答例について 次のとおり閲覧により開示します。 ただし,小論文については,出題意図を閲覧により開示します。



鳴門教育大学 21 令和3年度 学生募集要項
国立大学法人鳴門教育大学 教務部入試課 〒 徳島県鳴門市鳴門町高島字中島748番地 tel: fax:四国大学・鳴門教育大学大学院共催シンポジウム 公認心理師の養成と社会的意義~新たな国私大学連携プログラムにむけて~ 日 時:平成30年5月日(日)13:30~15:30 会 場:四国大学 共通講義棟(R館)R101講義室 シンポジスト:コーディネーター平成 30(18)年度 入学者用 履 修 の 手 引 鳴門教育大学 学校教育学部 平成30(18)年度 入学者用
連絡先 福岡教育大学入試課 tel 0940-35-1235 福岡教育大学を受験される皆様へ 福岡教育大学の令和3年度入学者選抜は,この『学生募集要項』により実施しますのでよく入学試験情報 学部入試 一般選抜・学校推薦型選抜 私費外国人留学生入試 第3年次編入学入試(小学校教育専攻夜間5年コース) 特別支援教育特別専攻科入試 大学院教育学研究科(修士課程)入試 大学院連合教職実践研究科(連合教職大学院)入試21年度入試における「入試方法(選抜方法・科目)の変更」「新設大学(学部・学科)情報」等をまとめました。 21年度 国公立大入試変更点 (更新)
広島大学光り輝き入試 総合型選抜Ⅱ型/2名 一般選抜の実施教科・科目等 前期日程は、コースにかかわらずA型又はB型から出願時に一つを選択し、受験することになります。 また、A型又はB型で受験した者から、区別なく総合点で判定します。22(令和4)年度 入試科目は「 」で表記。ただし、『 』内記載のものは、大学入学共通テスト科目で2つの科目を総合したもの、または2つ以上の科目に共通する内容を盛り込んだ出題科目です。鳴門教育大学 学校教育学部 小学校教育・中学校教育/理科 後期 徳島県 c 51 ↑ 61% 鳴門教育大学 学校教育学部 小学校教育/学校教育実践 後期 徳島県 c 51 ↑ 61% 鳴門教育大学 学校教育学部 小学校教育・中学校教育/英語 後期 徳島県 c 51 ↑ 59%



21 22 最新 徳島県の大学偏差値ランキング 大学偏差値コンサルティング



四国の5国立大学が法人連携 教職課程の一部共同運営へ 大学ジャーナルオンライン
島根大学入試の実施教科・科目に関する留意事項‥‥ 66 自らの社会的役割に対する自覚を深め,現代社会を担う専門的力量を高める教育 島根大学は,主体的に学び,自らを高めようとする人を求めま令和4(22)年度大学院入試スケジュール(予定)を公表しました。 21年03月28日 令和3年度一般選抜における欠員補充について 21年01月04日 令和3年度大学入学共通テスト(岡山県立大学試験場)に係る報道関係者の取材等に関するお願い(プレス鳴門教育大学 21年度入試の主な変更点(抜粋)※11月上旬までに弊社が確認した情報をもとに作成しています ・学校教育(学校教育教員養成/全専修)<前><後>では、共通テストの英語において配点に変更があり、リーディングとリスニングの配点比率が1:1となる(前年度は、筆記とリスニングの配点比率が4:1)。 ・学校教育(学校教育教員養成/幼児教育



写真 図版 コロナ禍で 入試戦線 異状あり 早慶 March狙い目の意外な理由 Aera Aera Dot アエラドット



鳴門教育大学附属中学 徳島市 口コミ 学校教育情報 みんなの中学校情報
※入試情報等は募集要項、大学HP等で必ずご確認ください。 鳴門教育大学大学院(第1種・国立) 1.学校名:鳴門教育大学大学院(徳島県鳴門市) 学校教育研究科 人間教育専攻 臨床心理士颜成カヴケ 修士課程 2.試餧日程: 前曋<すでに終了>京都教育大学 教育学部 一般入試 学生募集要項 令和2年度入試より、本学の一般入試の出願方法は「インターネ ットによる出願登録」と出願書類等の「郵送」が必要となります。 ※従来までの紙の願書は鳴門教育大学の入試科目・日程・方式など入試の情報を紹介しています(旺文社提供)。 一般の入試の情報も掲載しております。 鳴門教育大学の入試情報ならスタディサプリ 進路(旧:リクナビ進



鳴門教育大学附属中学校の完全ガイド 偏差値 評判 学費 過去問など



四天王寺大学 入試科目 日程 最新 スタディサプリ 進路
鳴門教育大学附属中学(徳島県徳島市)の受験・入試|みんなの中学校情報 中学校トップ 口コミ (17件) みんなの中学校情報TOP >> 徳島県の中学校 >> 鳴門教育大学附属中学校 >> 入試(受験)情報 出典: Sorrysorry鳴門教育大学に *センター専用コースを選択した科目はセンター試験レベルの問題をお届け。 19年11月1日に、21年度以降の大学入試における、「大学入試英語成績提供システム」を使用した英語資格・検定試験の実施見送りの発表が文部科学省より 鳴門教育大学の入試科目・入試日程 鳴門教育大学の17年の入試日 一般入試 前期日程 試験日:2/25~26 合格発表日:3/6 後期日程 試験日:3/12 合格発表日:3/22 推薦入試 推薦入試Ⅰ型 出願期間:12/11~15 試験日:1/23 合格発表日:2/5 推薦入試Ⅱ型



国公立文系コース 高卒生コース 学校法人村上学園 高松高等予備校



国公立大 私立大 17年入試結果 18年入試速報
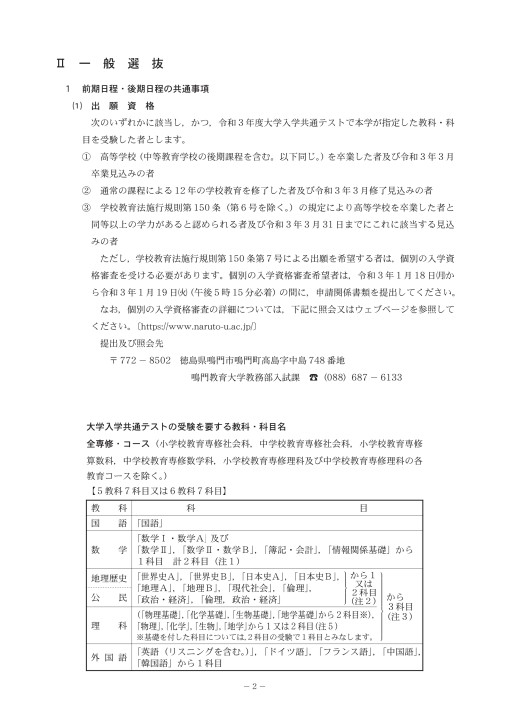
国語 (300点) 外国語 (300点):「英語(リスニングを含む。 )」「ドイツ語」「フランス語」「中国語」「韓国語」から1科目 数学 (0点):「数I」「数I・数A」から1科目、「数II」「数II・数B」「簿記」「情報」から1科目 理科 (100点):「物基」「化基」「生基」「地基」から2,または「物」「化」「生」「地」から1科目 地歴 (300点):「世界史A」「世界史B」「日本史A鳴門教育大学附属中学校 〒 徳島県徳島市中吉野町1丁目31番地 TEL FAX Email fuchu@narutouacjp 全附連HP http//wwwzenfurenorg/学部入試案内 鳴門教育大学の求める人物像(アドミッションポリシー) 入学者選抜方法の変更 入学者選抜実施日程 学部募集人員 学部入学者選抜要項 一般選抜 学校推薦型選抜 学部入学資格個別審査



大学受験19 後期第1日目第1時限目の欠席率 国立57 3 公立56 9 リセマム



各大学の個別試験 新型コロナ対応の配慮とは 主な大学の対応を紹介 コロナでどうなる大学入試 朝日新聞edua
鳴門教育大学大学院(修士) 大学入試センター教科科目第一委員会 委員 (16、 17年度) 英語教育指導アドバイザー(石川県教育委員会)(21年) page top本学独自の入学料及び授業料特別免除制度、特別奨学金給付制度 入試関連データ 体育学部一般選抜志願状況 体育学部入学者選抜状況 大学院入学者選抜状況 (体育学研究科) 科目等履修生・研究生・聴講生 科目等履修生とは 研究生とは 論文博士取得



鳴門教育大学 21 令和3年度 入学者選抜要項



音楽大学 入試問題集 21 国公立大 私大 短大 高校 中学 大学院 音楽之友社



国立大学の序列とは レベルごとの 階級 を順位化 たくみっく



公式 スタディサプリ合格特訓コース 大学受験のオンライン個別指導



雑誌 定期購読の予約はfujisan 雑誌内検索 北海道教育大学 が週刊ダイヤモンドの21年06月07日発売号で見つかりました



地域別 主要国立大学の難易度一覧 前期 文系学部 No Mile No Life



年一般入試の難易変動はこうなる



鳴門教育大学 大学ポートレート



兵庫教育大学 学校教育学部の評判とリアルな就職先 ライフハック進学



Http Www Naruto U Ac Jp Files 21senbatuhouhou1 Pdf



21年最新版 国立大学の偏差値一覧 センセイプレイス



本科案内 既卒生 体育 スポーツ系大学受験専門予備校 体育進学センター



鳴門教育大学の各学部の偏差値や難易度は 就職状況などもご紹介 ヨビコレ



鳴門教育大学の入試は国語 数 A 数iib 世界史b 政経 地学 Yahoo 知恵袋



年一般入試の難易変動はこうなる



各大学の英語資格 検定試験の活用方法 まとめ 新入試navi 変わる大学入試 共通テスト 受験 進学情報 大学受験の予備校 塾 河合塾



東大は70位 京大は50位 就職偏差値 トップの意外な大学とは 1 6 週刊朝日 Aera Dot アエラドット



合格体験記 大学受験 京進スクール ワン 小学生 中学生 高校生の個別指導塾



日本の全大学 偏差値 学費 学部学科 情報 22



インターネット出願 愛媛大学



年入試 国立大学センターボーダー得点率 数字作ってみた



教育課程 大学院 鳴門教育大学



四国の国立大学 偏差値ランキング一覧 学部一覧 愛大研 公式ブログ



最新21年 京都教育大学の偏差値 学部別偏差値ランキング Study For スタディフォー



鳴門教育大学附属小学校 徳島県徳島市 の情報 口コミなど みんなの小学校情報



神戸 大学 入試 要項 21年度入試概要 Amp Petmd Com



教育課程 大学院 鳴門教育大学



四国の5国立大が連携法人 教職課程の一部を共同運営 日本経済新聞



1



8uqw64h2ka00jw45a Tokyo Kansai Naruto University Of Education



鳴門教育大学からのメッセージ 学部 特色 オープンキャンパス情報 高校生新聞オンライン 高校生活と進路選択を応援するお役立ちメディア



キャンパス 学校教育学部 鳴門教育大学 大学ポートレート



大阪教育大学って 概要 学部学科 偏差値 見どころ 予備校なら武田塾 河内長野校



鳴門教育大学の各学部の偏差値や難易度は 就職状況などもご紹介 ヨビコレ



年入試 国立大学センターボーダー得点率 数字作ってみた



桃山学院教育大学の偏差値 入試 評判 学費をまとめてみた



年一般入試の難易変動はこうなる



鳴門教育大学 21 令和3年度 学生募集要項



インターネット出願



鳴門教育大学 21 令和3年度 学生募集要項



鳴門教育大学 21 令和3年度 学生募集要項



桃山学院教育大学の偏差値 入試 評判 学費をまとめてみた



平成30年度 国公立大学の入試科目 定員等の変更点予告をチェック 知の泉



2



保育士資格を取得できる国公立大学の偏差値 保育士小町



全国の大学 大学院の偏差値 難易度 特徴 口コミwiki一覧 Rplay



インターネット出願



鳴門教育大学の大学院修士課程 鳴門教育大学



大学受験 国公立大2次試験 前期 初日は21万1 280人が受験 リセマム



1



大阪教育大学附属池田中学校 偏差値ニュースまとめ リセマム



File Naruto University Of Education Jpg Wikipedia



22年度 入試日程 一般入試 共通テスト利用入試 入試情報 Kan Dai Web 関西大学 入学試験情報総合サイト



四国地方の国公立 私立の序列 偏差値ごとにランク分け たくみっく



奈良教育大学 偏差値 21年 学部別 学科 コース 一覧



インドネシア教育大学の教員養成について 理数学部を中心に



大学の特色 兵庫教育大学 大学紹介 大学概要



鳴門教育大学の情報満載 偏差値 口コミなど みんなの大学情報



合格体験記 鳴門教育大学 他2大学 偏差値10upで数学 学年1位 鳴門教育大学を現役合格 下村弥愛さん 武田塾 高知校 予備校なら武田塾 高知校



鳴門高校の偏差値と掲示板 徳島県公立 高校受験ナビ



鳴門教育大学の評判と偏差値 教員採用試験の合格率が全国一です ライフハック進学



受験情報 中学受験過去問解説 愛光 鳴教大附属 文理



近畿大学の後期日程 3分間で概要がつかめます



2



鳴門教育大学の各学部の偏差値や難易度は 就職状況などもご紹介 ヨビコレ



全国の大学 大学院の偏差値 難易度 特徴 口コミwiki一覧 Rplay



大学入学共通テストの全貌 大学受験予備校代々木ゼミナール



国立大学法人 鳴門教育大学 の基本情報 沿革 職員数など 公務員総研



合格体験記 鳴門教育大学 他2大学 偏差値10upで数学 学年1位 鳴門教育大学を現役合格 下村弥愛さん 武田塾 高知校 予備校なら武田塾 高知校



Www Naruto U Ac Jp Files 31bosyuuyoukou Pdf



兵庫教育大学大学院連合学校教育学研究科 フレックスタイム カリキュラム制度



鳴門教育大学に合格する方法 入試科目別22年対策 オンライン家庭教師メガスタ 高校生



鳴門教育大学の評判と偏差値 教員採用試験の合格率が全国一です ライフハック進学



広島大学が 中国 四国圏の主要大学57校の中で 大学ブランド偏差値 第1位 教育関連従事者がみる大学 地域産業に貢献 の鳥取大学 資格取得に積極的な 徳島文理大学 日経bpコンサルティング



鳴門教育大学の各学部の偏差値や難易度は 就職状況などもご紹介 ヨビコレ



学部 愛知教育大学



インターネット出願 愛媛大学



鳴門教育大学の各学部の偏差値や難易度は 就職状況などもご紹介 ヨビコレ



鳴門教育大学の評判と偏差値 教員採用試験の合格率が全国一です ライフハック進学



国公立大学偏差値 全国国公立大学の学部学科別偏差値一覧 日本の学校



桃山学院教育大学 資料請求 願書請求 学校案内 スタディサプリ 進路



21年最新版 国立大学の偏差値一覧 センセイプレイス



大学入学共通テストの全貌 大学受験予備校代々木ゼミナール



入試関係資料 請求方法 兵庫教育大学 入試情報 大学院博士課程 連合大学院



Www Juen Ac Jp 050about 040publicity 0book Files Gaiyo R2 Pdf



2



四国の5国立大が連携法人 教職課程の一部を共同運営 日本経済新聞



受験情報 中学受験過去問解説 愛光 鳴教大附属 文理



学部入試 第3年次編入学入試 国立大学法人 大阪教育大学



鳴門教育大学附属中学校の完全ガイド 偏差値 評判 学費 過去問など



1



成績評価 学部 鳴門教育大学



鳴門教育大学からのメッセージ 学部 特色 オープンキャンパス情報 高校生新聞オンライン 高校生活と進路選択を応援するお役立ちメディア
コメント
コメントを投稿